09.10.2023, 10:00

Кейс: 30+ сегментов для фармы в одном дашборде

В этой статье мы рассмотрим кейс создания дашборда для крупной фармкомпании — одного из ведущих игроков в отрасли.

Переход от отчетов Powerpoint к интерактивному дашборду

Заказчик обратился к нам с проблемой обработки отчетов по CRM-маркетингу. Основная сложность руководителей и менеджеров была в том, что инструмента, позволяющего быстро оценить, что происходит с определенными показателями/группами показателей, не было. Например:

  • эффективность активационных email-кампаний для стоматологов за квартал;

  • конверсии из email-рассылок в регистрации на вебинары для педиатров в режиме реального времени;

  • тренд по вовлечению аудитории в регулярные дайджесты и т. д.

Здесь важно отметить, что компания на тот момент использовала статические регулярные отчеты:

  • период;

  • набор показателей;

  • расширенные наблюдения;

  • историческая динамика в презентациях.

Задачи уйти от такого формата перед нами не стояло, отчеты по-прежнему актуальны. Проблема же заключалась в том, что этой аналитики не всегда достаточно и для ее сбора требуется период для подготовки, детализации, анализа и формирования выводов.

Наша задача была в том, чтобы создать удобную и динамическую инфопанель, которая позволит сотрудникам разных ролей просматривать и выгружать статистику, не перебирая показатели или документы по очереди, а видя суть. Важно было предусмотреть автоматическое обновление показателей в реальном времени, настройку виджетов под запрос каждого уникального пользователя, а также удобную и понятную визуализацию.

Чем больше параметров — тем важнее эффективная интерпретация данных

В базе компании более 20 параметров для контактов клиентов, которые могли быть использованы при формировании отчета. Одних только полей, связанных с согласием на рассылку, было 6.

Также необходимо было учитывать разные срезы данных, такие как:

  • 12 брендов;

  • 8 специальностей;

  • 4 типа email-коммуникаций;

  • динамические сегменты пользователей.

Мы разработали дашборд, который предоставляет комплексную статистику в различных разрезах данных как в общих, так и в уникальных значениях, а также абсолютных и относительных показателях.

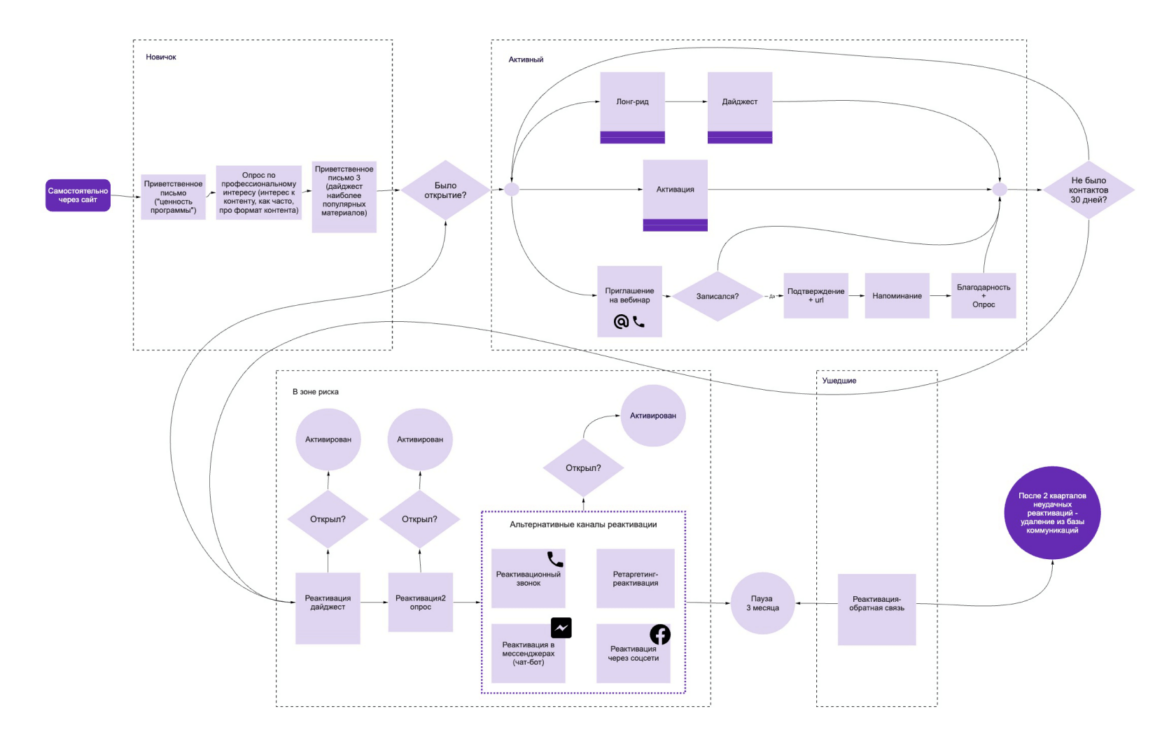
Отслеживание перемещений между сегментами

Сложным моментом было корректное отображение статистики при работе с фильтром по динамическому параметру «Сегмент».

При разработке стратегии мультиканальных коммуникаций совместно с клиентом мы выбрали сегментацию по активности как основную и определили следующие сегменты:

  • «Активные»: пользователи, которые показывают высокий уровень активности с нашими коммуникациями.

  • «Потенциально уходящие»: пользователи, которые проявляют признаки снижения активности и риска ухода из нашего списка.

  • «Ушедшие»: пользователи, которые уже покинули наш список рассылок.

  • «Новые клиенты»: новые пользователи, которые только присоединились к нашей рассылке.

Реагируя на коммуникации (рассылки), пользователи перемещаются между сегментами.

Например, только что зарегистрированный пользователь входит в сегмент «Новые клиенты», а если он реагирует на коммуникации, то становится «Активным».

То есть перемещение пользователей между сегментами может указывать на эффективность коммуникаций.

  • Растет активный сегмент — коммуникации эффективны. 

  • Уменьшается активный сегмент и растет сегмент «Потенциально уходящие» — мы что-то делаем не так.

Поэтому важно не только понимать текущий статус сегмента, но и видеть перемещения между сегментами для корректной интерпретации данных.

Для решения этой проблемы мы добавили новый параметр в карточку пользователя — «Статус сегмента в момент получения письма». Это позволило фиксировать в базе данных факт получения письма каждым пользователем и одновременно сохранять информацию о том, в каком сегменте он находился именно на момент получения.

Благодаря этому мы увидели, как пользователи перетекают между сегментами в результате коммуникаций. Например, после отправки персонализированных писем с рекомендациями некоторые пользователи переходили из сегмента «Новые клиенты» в сегмент «Активные пользователи».

Дашборд — инструмент для управления коммуникациями

В результате нам удалось настроить более 30 сегментов пользователей, которые можно вывести на экран!

Задачка со звездочкой для нас в этом проекте — соблюсти баланс в распределении данных, не перегружая информационный экран. Подсветить все показатели так, чтобы графики были понятны, легко читались и не рассеивали внимание. На наш взгляд, это важные составляющие доступной аналитики, которая сокращает время не только на сбор данных, но и на быстрый анализ.

Опыт этой разработки позволил нам увидеть, с какими проблемами в аналитике сталкиваются команды фармкомпаний с точки зрения пересекающейся сегментации, а также найти рабочий инструмент для решения.

Дашборд с подробной статистикой, который всегда под рукой у руководителей, сотрудников брендов, а также CRM-команды компании, дает детальное понимание того, куда движется бизнес.

Dau Relationship Marketing
Dau Relationship Marketing — агентство стратегического CRM-маркетинга. Мы помогаем нашим клиентам развивать бизнес за счет работы с клиентской базой и данными. Наши клиенты сегодня это Tele2, L’Oreal, Фармстандарт, Renault, Scania и другие.