24.10.2023, 14:42

3,5K установок по 160 рублей и полмиллиона пожертвований для проекта «ПОМОЩЬ»

Запустили первую performance-кампанию для благотворительного фонда: уменьшили стоимость установки вдвое и привели 500К пожертвований. Рассказываем об особенностях кампаний, где на продукт нет сиюминутного спроса и как сторителлинг помогает его создать.

О клиенте

ПОМОЩЬ — первое в мире мобильное приложение адресной и прозрачной помощи. Проект помогает более 2000 бабушек и дедушек из 57 городов России.

В приложении можно перевести деньги или выполнить благотворительное задание: повесить карниз, доставить подарочный продуктовый набор, изготовить лендинг для фонда.

До обращения в агентство продвижение в медиа пространстве строилось в основном на охватных форматах: brandformance-кампании с инфлюенсерами и партнерами. Таргет тоже был, но внедрили его не сразу и делали с другим агентством.

Примеры охватных кампаний бренда: проекты в соцсетях с Антоном Лапенко, Ёлочкой и Настей Ивлеевой для повышения узнаваемости компании

Еще одна особенность клиента — сфера деятельности. Люди редко в течение дня думают «О, потрачу-ка сейчас деньги на помощь». Продукт сложный, в нем редко возникает сиюминутная потребность, поэтому спрос нужно создавать.

В статье описали, как работать с клиентом с небольшим опытом в performance-кампаниях и как подстраивать эти кампании под специфику сферы.

Задача клиента

Клиент обратился с несколькими запросами:

  • увеличить количество установок приложения;

  • уменьшить стоимость установки;

  • привлечь пожертвования от новых и существующих пользователей.

Решение

Клиент обратился в феврале 2022 года, когда количество рекламных каналов сократилось. Мы предложили продвижение через VK. До этого «ПОМОЩЬ» вела сообщество, а таргет делала с другим подрядчиком.

Сначала запустили баннеры. Создали креативы рекламных баннеров. Настроили таргет на 57 городов, где оперирует проект. Пробовали выставить разные настройки аудитории: сначала концентрировались на узкой аудитории, со временем выходили на более широкую.  

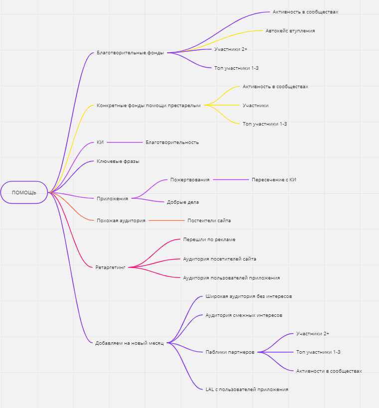
Настраивали таргет на участников сообществ благотворительных фондов и фондов помощи престарелым. Указывали интересы аудитории, ключевые фразы. Пробовали таргет на похожую аудиторию и ретаргетинг

В креативах рассказывали об уникальности и функциональности приложения, прикладывали мокапы и студийные фото подопечных. Но такой заход не принёс желаемых результатов.

Почему креативы оказались не эффективными

Объявления выглядели слишком рекламными из-за студийных фото и обилия баннеров. Такие кампании работают на повышение узнаваемости, но конверсий не приносят. Поэтому в контексте задачи оказались менее эффективными.

Промежуточный результат. Тестировали креативы 5 месяцев, но поняли, что нужно изменить подход. Установок получили мало и за дорого.  

Количество установок падало, а показатели по стоимости установок не улучшались

Поменяли настройки таргета. Подумали, что проблема не в формате объявлений, а в настройках в рекламном кабинете. На предыдущем шаге выявили, что лучше работает таргет по интересам на благотворительность и на широкую аудиторию. Большая часть пожертвований приходила из крупных городов, поэтому решили сузить таргет до городов-миллионников.

Промежуточный результат. За 3 месяца получили больше донатов, но результаты по установкам не менялись.  

Количество установок продолжало уменьшаться. Стоимость оставалась высокой. Донатов стало больше, но экономика не сходилась

Перешли на сторителлинг. Благотворительность — сложный продукт, о котором нужно рассказывать. Мы отказались от баннеров с кричащими лого и студийных съемок. Ушли в эмоциональную подачу: начали писать истории о проекте и подопечных.

Сработали живые, не постановочные кадры с подопечными

Лучшие креативы и почему сработали

Поняли, что при первом касании с клиентом посты должны вызывать положительные эмоции, а не грузить информацией об уникальности и функциональности приложения.

Клиент сначала читал трогательные истории подопечных и только в конце ему предлагали установить приложение и помочь. Такие креативы выглядели менее рекламными и привлекали больше аудитории.

Результаты

Новый подход к креативам помог увеличить скачивания и снизить цену установки. Получили 3 410 установок за весь период и 20% платящих пользователей с трафика.

Статистика скачиваний и донатов улучшилась. Снизили цену установки с 334 ₽ до 160 ₽ и подняли конверсию с 15% до 25%

За год кампания не вышла на окупаемость, но это не проблема. Такие кампании имеют накопительный эффект донатов пользователей: аудитория задерживается в приложении и продолжает вносить пожертвования с течением времени, выводя кампанию на окупаемость.

С командой работали проектно по направлению таргетированной рекламы на площадке VK. Самое главное и ценное в совместной работе — это 100% вовлеченность команды во все процессы и абсолютно полное погружение в проект. Настоятельно рекомендуем команду, как минимум потому что (кроме отличных результатов), в ней работают замечательные талантливые специалисты.

Отзыв клиента

Если вы тоже ищете вовлеченную команду для продвижения продукта, то заглядывайте на сайт и пишите нам.

Advertalyze
Advertalyze — коммуникацигнное агентство: занимаемся SMM, контент- и performance-маркетингом. Людим продуктвые подходы и технологии. Решаем бизнес-задачи и делаем не для галочки.