MWI
25.10.2023, 10:00

Как мы внедрили CRM-маркетинг и цепочку лид-магнитов через чат-бот для увеличения продаж

Расскажем о том, как мы у себя в digital-агентстве MWI внедрили CRM-маркетинг и цепочку лид-магнитов через чат-бот для повышения конверсии из лида в сделку и сбора целевой аудитории.

Какие стояли основные цели в MWI?

У CRM-маркетинга:

  • Повышения конверсии из лида в сделку.

  • Привлечь клиентов в бота и Телеграм-канал, иметь дополнютельную точку касания.

У развитие блога с лид-магнитами и чат-ботом:

  • Собирать активную заинтересованную аудиторию в бот для дальнейшей лидогенерации.

  • Привлекать активную и заинтересованную аудиторию в наш Телеграм-канал.

  • Иметь дополнительные источники монетизации аудитории за счет внедрения консалтинговых продуктов.

CRM-маркетинг

После заполнения контактных данных на сайте, подписки на блог сайта, заявка напрямую передается на подменный email сквозной аналитики Битрикс 24, (чтобы отследить источник обращения) создается лид в Битрикс 24. Чтобы увеличить% конверсии лида в продажу (сделку), были внедрены триггерные email-цепочки. Особенно хорошо это работает в b2b нишах с долгим циклом продаж (как у нас), от 3-х до 6 месяцев.

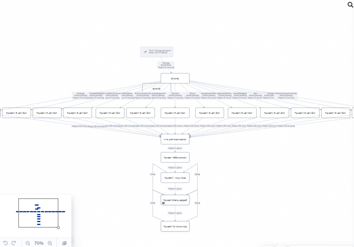
  Ссылка на карту miro

  • В нашем конкретном случае были внедрены следующие цепочки: welcome-цепочка писем: Позволяет ближе ознакомить пользователя с нашей компанией, рассказать то, о чем менеджеры по продажам вряд ли расскажут, это первые знакомство-прогрев с лид-магнитом за подписку в Телеграм-канал и телеграм-бот. Цепочки интегрированы с CRM и связаны с этапами воронки продаж. (Смотреть ниже часть схемы цепочки).

  • Когда менеджер связался и отправил коммерческое предложение клиенту и сменил статус в CRM на «отправлено КП» автоматически запускает цепочка прогрева. Мы прогреваем потенциальных клиентов нашими кейсами и экспертными материалами. Стимулируем принять решение в нашу пользу. (Смотреть ниже часть схемы цепочки).

  • Для тех лидов, кого менеджер по продажам отправил в отказ, но при этом лид соответствует критериям квалификации и интереса — проводим серию реактивации, предлагая другой бесплатный продукт компании (seo аудит сайта). Тем самым при возникновении интереса мы возвращаем пользователя в воронку продаж. (Смотреть ниже часть схемы цепочки).

  • В момент, когда мы реализовали проект для клиента и меняем статус у компании внутри сделки, то запускается цепочка допродаж: Сначала серией писем мы собираем обратную связь от клиента по реализации текущего проекта, если получаем позитивную оценку просим оставить отзыв и далее предлагаем другие продукты компании. (Смотреть ниже часть схемы цепочки).

При этом как дополнительная точка касания мы привлекаем пользователей подписаться на наш Телеграм-канал и забрать полезные материалы для руководителей в телеграм-боте.

Цепочка лид-магнитов через чат-бот

Наши статьи в блоге занимают ТОП-5 позиции в яндексе в поисковой выдаче и собирают трафик более 14 тысяч уникальных посетителей в месяц.

Для нашего блога мы:

  • Собрали и оформили лид-магниты релевантные теме статьи. Всего получилось 13 лид-магнитов под разные категории блога.

  • Внедрили виджеты с лид-магнитом на страницах блога, например:

При клике на виджет открывается поп-ап окно, где можно забрать лид-магнит в телеграм-боте:

Также на открытие поп-апа срабатывает открытие через 30 секунд

  • Сделали камбекер (раскрывающийся поп-ап при попытке уйти с сайта) — предлагаем другие лид-магниты, даже комплект лид-магнитов сразу.

  • Добавили нативный блок, встраиваемый в статью с комплектом документов.

  • Скачивание происходит через Телеграм-бота в salebot.

Сценарии бота разные.

  1. Сделали бота, который появляется с лид магнитом после заполнения формы сайта (страница спасибо).

  2. Бот передачи лид-магнита: цепочка построена не только на передачу лид-магнита, но также подписать пользователя на наш Телеграм-канал, запросить консультацию в боте (бот интегрировали с CRM битрикс, при запросе конкультации создается лид в CRM, который отрабатывает менеджер) и цепочка контентного прогрева.

Через бот в том числе будем отправлять приглашение на вебинары и прямые эфиры.

Протестировать наш бот и получить полезные материалы можете по ссылке.

Подписывайтесь на наш Телеграм-канал для директоров по маркетингу, где делимся полезными кейсами, разбираем аналитические отчеты и даем полезные материалы.

Результаты:

  • За месяц работы в бот подписалось 98 человек.

  • Увеличились поведенческие факторы сайта и позиции статей блога.

  • Увеличилось количество лидов (с запросом на консультацию) в месяц на 6%.

  • Увеличилась конверсия в сделку на 1,5%.

Нравится: MWI
MWI
MWI — полносервисное digital-агентство с собственным отделом разработки. Основные направления нашей деятельности: проектирование и дизайн, веб-разработка на базе 1С-Битрикс и Laravel. Интеграция, поддержка и развитие интернет-проектов, интернет-маркетинг, автоматизация бизнес-процессов (CRM). Мы помогаем нашим клиентам в формировании и развитии компании. В нашем лице клиент получает не только грамотного разработчика, но и креативного дизайнера, профессионального маркетолога и […]