31.10.2024, 14:06

Аналитика сайта FRANK by Баста. Как провести редизайн не просто рисуя картинки, а улучшая удобство, метрики и визуал?

Практически каждый джун совершает одинаковую ошибку при редизайне — берут старый дизайн и лишь визуально видоизменяют его. На деле же редизайн — это огромный процесс, который требует аналитики, продумывания и реализации гипотез, прототипирования и только потом улучшения визуальной части. Сегодня мы расскажем, как правильно подходить к редизайну сайта.

Всем привет, на связи дизайн-студия UXART, где мы ежедневно делаем интернет удобнее.

Выше мы уже говорили про частую проблему у начинающих дизайнеров, связанную с редизайном сайтов. На фоне просмотров множества портфолио и частых просьб сделать по этой теме видео, мы опубликовали его на нашем Ютуб канале.

Также решили сделать расшифровку этой записи специально для тех, кто лучше воспринимает текст, а не видео.

За клавиатурой — постоянный редактор UXART. Если захотите прочитать инфу про редактуру и прочее, велком ин май ченнел, ну, а мы начинаем.

Зачем этот сайт?

Именно этот этап чаще всего скипают джуны. Хотя именно с этого стоит начинать прежде, чем приступать к каким-либо макетам.

Первое, что нужно понять — зачем? Зачем сюда зашел пользователь? Если разбирать на проекте Frank, то мы можем выделить 4 ключевые цели:

При этом, какие есть дополнительные цели? Чтобы выяснить их, нужно:

  • Погрузиться в текущий сайт и посмотреть, что на нем вообще есть.

  • Открыть похожие сайты, проанализировать, как они построены.

  • И самое главное, что должно быть у каждого дизайнера — эмпатия.

Вы должны поставить себя на место пользователя и понять, что вы хотите видеть на сайте. Что для вас важно? Какая информация главная, а на что вы посмотрите во вторую очередь?

Мы вывели следующие дополнительные цели:

  • Заказать мерч — у Frank симпатичная одежда + они часто выпускают коллаборации.

  • Найти контакты.

  • Посмотреть калории — для тех, кто следит за питанием. Так пользователи смогут заранее посмотреть калории на блюдах.

  • Устроиться работать.

  • Узнать про акции.

  • Узнать условия посещения для собак — Frank позиционирует себя как dog-friendly, но нужно уточнять условия.

  • Скачать приложение — чтобы не было случаев, при которых пользователи в экстренном режиме должны скачивать приложение в ресторане ради бонусов.

  • Узнать что за заведение.

Выше мы разобрались с пользователями и ответили на вопрос — зачем они вообще зашли на сайт. А теперь про самое важное — цели бизнеса:

  • Чтобы к нам захотели прийти — ключевой пункт. Сайт нужен для того, чтобы пользователи после просмотра страниц и поглощения инфы, захотели прийти в рестораны.

  • Чтобы нас нашли — нашли контакты и адреса на сайте.

  • Чтобы нас запомнили — история про бренд и ценности, про то, чтобы транслировать, что мы — Frank, а не «какой-то» ресторан.

  • Чтобы у нас купили.

  • Чтобы пользователь захотел есть мясо — дополнительная цель, пробудить аппетит.

Изучаем старый сайт

Для начала стоит полноценно изучить старый дизайн сайта. В начале мы смотрим менюшку, после чего переходим к основным блокам.

Разберем также на примере. При изучении главной страницы мы сходу видим «странность». Нам нужно понять, какой контент имеется и сразу провести небольшой аудит. Так мы выявим первые проблемы и составим вопросы, которые потом передадим заказчику.

Например, на главной мы видим блок «меню» и «фото меню» — из-за этого пользователю может быть непонятно, куда ему нажать для того, чтобы перейти в полноценное меню и ознакомиться с позициями. Почему так сделано — непонятно.

Во время изучения сайта мы сразу выносим себе список вопрос и гипотез. Лучше делать это на одной странице в Фигме, чтобы не путаться и делать это быстрее.

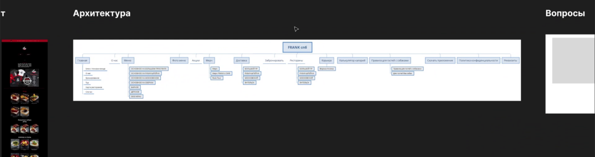
Составляем архитектуру сайта

Дополнительно стоит обращать внимание, что в навигации сайта могут находиться далеко не все разделы. Для этого мы составляем архитектуру. Так мы поймем, что вообще из себя представляет сайт.

В нашем случае архитектура будет выглядеть так:

Смотрим на «спрятанные» разделы

Во время изучения сайта и составления архитектуры вы можете наткнуться на важные разделы, которые по тем или иным причинам «спрятаны» внутри сайта. Чтобы избежать таких моментов, мы детально изучаем все страницы и добавляем их в наш майнд-мап.

На примере с Frank — у них есть отдельный раздел про правила приема для гостей с собаками. Точка входа в этот раздел находится в непримечательном месте, хотя сама идея хороша и на ней можно акцентировать внимание.

В нашем случае мы выделяем вопрос — почему на этот раздел не акцентируется внимание?

Так вам нужно прокликать на каждую кнопку сайта для того, чтобы полностью просмотреть все страницы, вынести их в архитектуру и составить полноценный список вопросов для заказчика.

Ищем отличия сайтов в разных городах (опциональный шаг)

Так же на примере Frank. У них есть два сайта — московский и питерский. В нашем случае нас интересуют различия сайтов. Почему эти сайты разные, почему информация на них отличается и так далее.

(сверху московский, снизу питерский)

Как смотреть метрики без доступа?

На начальном этапе аналитики у вас скорее всего не будет доступа к метрикам. При этом, их тоже стоит проанализировать, чтобы видеть четкую картину сайта. Так как же их получить?

Мы можем воспользоваться сайтом и получим базовую информацию, которая есть в открытом доступе.

Тут же мы можем найти сайты, на которые заходит похожая аудитория. Эти сайты передаем заказчику и показываем ключевые отличия конкурентов, которые можно реиспользовать у нас.

Составляем вопросы по сайту

На основе аналитике выше составляем вопросы, которые в будущем будем обсуждать с заказчиком. В идеале вам нужно не просто спросить банальное «Кто ЦА?» (хотя и это уточнение нужно), а расписать вопросы так, чтобы заказчик видел вашу вовлеченность в проект.

Например, часть из наших вопросов:

Составляем гипотезы

Во время анализа мы также выделяли гипотезы, которые также стоит расписывать. Например, часть из наших гипотез:


На этом мы закончим сегодняшний этап аналитики. Эта статья — краткая выжимка видео Артема, в котором он на протяжении 36 минут подробно рассказывал про все этапы выше.

Если вы хотите узнать больше про вопросы, гипотезы, поиск нужных страниц и так далее — предлагаем ознакомиться с видео.

Вк, Рутуб и Дзен.

Подписывайтесь на наш телеграм-канал, чтобы не потерять нас на просторах интернета.

Спасибо каждому за просмотр. С вами был редактор студии интерфейсов UXART, до скорых встреч!

Нравится: UXART
UXART
Аналитика, проектирование, дизайн. Делаем интернет удобнее. Сайт: uxart.ru. Почта: info@uxart.ru
Зарегистрируйтесь на офлайн-участие или смотрите трансляцию
24 марта в 15:00 / Центр событий РБК
Регистрация на конференцию DATA
Реклама.
АО «Диджитал альянс»
ИНН 7731276913
Erid: 2W5zFJD2xtq