19.10.2023, 14:00

Как мы окупили рекламу b2b мероприятия в 2,6 раз и заработали 740 тысяч рублей для заказчика

В кейсе рассказали: сколько могли потерять денег, если бы не начали вовремя собирать заявки вручную, какие форматы рекламы принесли 50% заявок и как провалилась дожимная стратегия.

Салют! С вами Александр Верга и агентство the Verga. В июне к нам обратились организаторы «Пищёвки3D: Oktoberfest» — конференции для руководителей пищевых предприятий и поставщиков, которая уже в девятый раз пройдет в Сочи 21−22 сентября.

На тот момент до конференции оставалось три месяца. Главные задачи рекламной кампании:

  • Медийная реклама: быть на виду и постоянно напоминать о себе. Не пытаться продать напрямую, а привлечь внимание и заинтересовать.

  • Регистрации: привлекать новых клиентов на конференцию.

Раньше у заказчика был опыт неэффективной рекламы в Яндекс. Директе: с бюджета 100 тысяч рублей пришли всего 3 целевые заявки.

Мы провели аудит сайта, дали рекомендации по изменению сайта для повышения конверсии. Также настроили несколько типов рекламных кампаний для привлечения участников на конференцию в Сочи: 

  • Рекламная сеть Яндекса.

  • Мастер кампаний.

  • Поиск.

  • Ретаргет.

  • Медийная реклама.

Подробнее о том, как пришли к такому результату и как решали трудности, с которыми столкнулись, рассказываем дальше.

Информация о проекте

Клиент

«ПИЩЕВКА3D» — конференция для руководителей пищевых предприятий и поставщиков. Средний чек: 35 тысяч рублей.

Задача

  • Регистрации: 50.

  • Продажи: 10−13.

  • Бюджет: 100 тысяч рублей.

Результат

  • Регистрации: 72 (38 собраны вручную).

  • Продажи: 25.

  • Охват: 986 013.

  • Бюджет: 282 082 рублей.

  • Выручка: 740 тысяч рублей.

Готовим стратегию запуска

Перед началом рекламной кампании изучаем проект.

Аудит сайта. В подобных проектах особенно важны посадочные страницы, так как заявка через посадочную страницу, по сути, является продажей, которую осталось подтвердить.

  • Заменили кнопку «Отзывы» на кнопку «Запись», чтобы пользователь, пришедший с рекламы, мог сразу записаться на конференцию.

  • Видоизменили программу будущей конференции: к названию каждой лекции добавили имена и фотографии спикеров, а также прописали время выступления.

  • Предложили заменить список партнеров конференции на логотипы и название компаний-партнеров.

Анализ конкурентов. Изучили несколько типовых конференций и составили список рекомендаций для клиента. Например, посоветовали предоставлять скидку участникам, зарегистрировавшимся заранее.

Предложения после анализа конкурентов, которые помогут повысить эффективность рекламы

Сегменты целевой аудитории. Целевая аудитория достаточно узкая, так как это специалисты исключительно пищевой отрасли: предприниматели, владельцы комбинатов, технологи, директора по развитию.

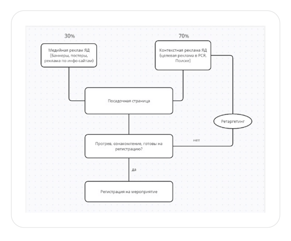
Воронка трафика. Запланировали запустить рекламу в Яндексе. Директе и приводить трафик на сайт конференции. В дальнейшем пользоваться ретаргетингом посетителей сайта.

Воронка трафика помогает увидеть стратегию движения трафика и действия клиента на каждом этапе воронки

Тестируем рекламные инструменты

Составили гипотезы и прописали ключевые запросы, с которых предположительно должна прийти целевая аудитория заказчика. Запустили на тест рекламные кампании.

В работе использовали пять инструментов:

  1. РСЯ.

  2. Мастер кампаний.

  3. Поиск.

  4. Медийная реклама

  5. Ретаргетинг.

Инструменты, которые использовали в работе

Рекламная сетевая кампания — система, которая размещает рекламу на сервисах Яндекса и площадках партнеров.

В РСЯ собрали ключи по целевым запросам «Конференции» и «Пищевка», выделили аудиторию по интересам «Бизнес» и «Владельцы бизнеса», а также создали креативы и объявления. На протяжении всей работы выполняли оптимизацию и чистку площадок, по которым не было целевых действий.

  • На протяжении всей работы рекламной кампании проводили чистку мусорных площадок, благодаря чему удалось снизить процент отказа в среднем до 40%.

  • Создавали и внедряли новые креативы со спикерами для поддержания актуальности информации в объявлениях.

  • Благодаря хорошим креативам и текстам получили показатель CTR в районе 1,21% — это хороший результат для рекламы в РСЯ.

В итоге охватили большое количество аудитории, 374 478 показов, благодаря чему получили целевых пользователей, которые активно взаимодействуют с сайтом более 2 минут, а также возвращаются на него через поисковые запросы, одновременно поднимая выдачу в SEO. С РСЯ получили 15 регистрацию, не считая тех, которые были собраны вручную.

Мастер кампаний — автоматический формат, который объединяет поисковые и РСЯ кампании. Помогает быстро анализировать эффективность работы заголовков, текстов и креативов.

  • Рекламу собрали и запустили в Мастере компаний на автоматизированной стратегии по общим запросам и сайтам конкурентов.

  • Протестировали заголовки, тексты и креативы. Внесли правки на основе полученных данных. Заголовки, которые плохо отработали, заменили на новые: со спикерами и темами конференции.

  • Для поддержания охватов запустили Мастер кампаний с оплатой за конверсии и продолжили тестировать новые креативы.

В итоге данный инструмент принес 374 487 показов и 6 регистраций.

Эффективность работы заголовков и текстов в кабинете «Мастер кампаний»

Эффективность работы креативов в кабинете «Мастер кампаний»

Рекламу в поиске видят пользователи, которые вводят поисковые запросы в конкретный момент. Например, по объявлению с введенной фразой «конференция пищевые предприятия» объявления могут увидеть люди, которые ввели запросы «пищевая промышленность», «семинары в пищевой сфере» и так далее.

  • Поэтому собрали ключевые слова и словосочетания и запустили объявления по целевым пользователям, которые интересуются пищевыми конференциями.

  • Для вытеснения конкурентов из поисковой выдачи запустили рекламу по брендовым (витальным) запросам, то есть строго по названию конференции.

В итоге с помощью Поиска привели хоть и дорогую, но целевую аудиторию, которую в дальнейшем догоняли ретаргетом.

  • Процент отказа — всего 25%.

  • Регистрации — 4.

  • Показы — 3 961.

Медийная реклама — это рекламные объявления, которые привлекают внимание пользователей. Её основная задача — не прямая продажа, а формирование узнаваемости и положительного отношения к продукту.

  • Разработали креативы по тематике и стилю проекта, запустили по ним рекламу на множестве площадок Сети Яндекса.

  • Не ставили задачу получить с медийной рекламы регистрации. Использовали этот инструмент для охватов и возможности постоянно быть на виду. 

Рекламу такого вида принесла 155 057 показов.

Вариант медийной рекламы в Янедекс. Директе

Вариант медийной рекламы в Янедекс. Директе

Ретаргетинг — инструмент, который принес основную часть продаж.

  • Выделили аудиторию, которая заходила на сайт и взаимодействовала с ним, была на сайте более 50 секунд, чтобы исключить ботов и отказников, людей, которые зашли и сразу ушли с сайта.

  • Разработали и настроили ретаргетинг на посетителей, которые проявляли интерес к сайту, но не заполнили контактные данные.

  • Разработали «дожимную» стратегию, которую запустили за 3 недели до начала конференции для возврата и удержания пользователей сайта, проявившие интерес, но не оставили заявку. В рамках этой стратегии создали тексты и изображения, где сделали акцент, что заканчивается время регистрации и количество мест. Наиболее успешными были креативы с предыдущих конференций и креативы по спикерам. На основе полученной статистики разработали новые тизеры.

  • Проводили оптимизацию на протяжении всего времени работы кампании.

  • На последнем месяце перераспределили бюджет в сторону ретаргетинга и «дожимной» стратегии. На последней неделе работы пропорция была 30/70 в сторону ретаргетинга.

В итоге всегда были на виду у заинтересованной аудитории за счет больших охватов — 277 950 и кликов — 1 119. С помощью ретаргетинга получили 13 заявок по 7 694 рублей, не учитывая заявки, которые собрали вручную.

Лучшие офферы, тексты и креативы

Тестировали разные форматы объявлений: общие креативы с конференции, спикеры, тематические картинки. Лучше всего сработали креативы со спикерами и темами конференции.

Формула рекламного объявления, которая принесла 20 регистраций на конференцию для руководителей пищевых предприятий в Яндекс. Директе.

Результаты объявления: показы — 13 323, CTR — 1,22%

Результаты объявления: показы — 71 394, CTR — 1,13%

Результаты объявления: показы — 161 094, CTR — 1,01%

Трудности и решения

В середины первого месяца работы обратили внимание, что не все пользователи заполняют форму до конца. Часть людей оставляет данные, но не нажимает кнопку «Зарегистрироваться».

Стали разбираться и выяснили: не все пользователи понимали, что нужно внести дополнительные данные в поле «Аккредитация» и поставить галочки на выборе формата участия, чтобы активировалась кнопка «Зарегистрироваться».

У заказчика возникли сложности с доработкой формы для заявок, поэтому мы решили не терять время и отслеживать заполнение формы вручную. Так было собрано 38 из 72 регистраций за 3 месяца рекламной кампании. 14 из них перешли в продажи. Если бы вовремя не заметили, недоработку в форме, то могли потерять половину выручки.

Графа «Аккредитация» уже была заполнена, поэтому часто пользователи пропускали ее, не понимая, что в ней тоже нужно указать данные. Кнопка «Зарегистрироваться» не становилась активной, и люди уходили с сайта, не оставляя своих данных

Результаты: 72 регистрации, которые принесли выручку 740 тысяч рублей

Благодаря разработанной стратегии нам удалось привести заказчику 14 продаж, по 35 тысяч рублей каждая. Кроме того, один из участников стал партнером конференции и заключил соглашение на 250 тысяч рублей.

  • В итоге выручка заказчика составила 740 тысяч рублей.

  • Регистрации: 72 (38 собраны вручную).

  • Продажи: 25.

  • Охват: 986 013.

  • Бюджет: 282 082 рублей.

  • Выручка: 740 тысяч рублей.

Что привело к успеху

Точно распределили бюджет. Каждую неделю распределяли бюджет между рекламными кампаниями. Постепенно перемещали его в сторону ретаргетинга, так как чем ближе дата конференции, тем меньше времени оставалось на прогрев аудитории. Привлекать новую аудиторию было неактуально.

Четкая стратегия работы. В первый месяц разработали тизеры в фирменном стиле с разными акцентами, чтобы увеличить узнаваемость выставки. Во второй — возвращали тех людей на сайт, кто заинтересовался. В третий — «дожимная» стратегия с помощью ретаргетинга.

Нашли эффективные креативы. На протяжении последнего месяца оперативно создавали и внедряли креативы с новыми спикерами.

Отслеживали регистрации вручную. Из-за невозможности доработать форму для заполнения заявки, отслеживали регистрации в ручном режиме через вебвизор и отправляли заказчику.

Вовремя отключили менее эффективные инструменты. Поиск и Мастер кампаний отключили за 3 недели до начала конференции, потому что за это время новые пользователи не успели бы заинтересоваться предложением.

За 3 месяца работы собрали базу ретаргетинга, и в последние две недели работы выделили на этот инструмент 70% рекламных расходов.

Выводы и дальнейшие планы

На будущее:

  1. Разработали и протестировали рабочую стратегию для запуска рекламных кампаний, которую можем адаптировать под любую конференцию.

  2. Собрали статистику по рабочим связкам, которые можем адаптировать под следующие конференции.

  3. Знаем, на чем делать акцент на посадочных страницах и какой должна быть форма для сбора заявок.

  4. Готовы разработать и презентовать медиаплан для следующих конференций


Подписывайтесь на наш Телеграм-канал, там больше кейсов с результатами в разных нишах: цветочный бизнес, теплый пол, онлайн-подарки, инфобизнес и другие.

Проведем аудит рекламы и покажем, как увеличить бюджет и снизить стоимость заявки!

Оставить заявку.

the Verga
the Verga — digital-агентство Александра Верги. Специализируемся на таргетированной рекламе во ВКонтакте, контекстной рекламе, SMM-продвижению и посевах во ВКонтакте, Нельзяграм и Telegram.