11.07.2025, 15:45

Рост продаж детской косметики на OZON +15% при ДРР 14,6%

Как получить еще больше продаж, если бренд итак является лидером в категории? В этом кейсе расскажем, какие нашли решения для сезонной серии солнцезащиты и репеллентов.

Клиент

Бренд «Мое солнышко» (ООО «АвантаТрейдинг»).

Задача

Проработка верхнего уровня воронки — охват не менее 50% мам с детьми 0–3 и 3–6 релевантными инструментами, для роста и поддержки уровня знания.

Получить прирост продаж на Ozon относительно 2023 г (не менее 10%).

Срок кампании

3,5 месяца.

Особенности проекта

Агентство работает с брендом не первый год, каждый раз тестируя новый инструменты и гипотезы. И этот запуск не стал исключением по количеству вызовов:

  • Неравномерное наступление сезона по стране. РК была запланирована на всю РФ, при этом погодные условия (потепление) распределялись по стране неравномерно, а также от года к году потепление наступало то в мае, то в июне. Это усложняло планирование старта РК и требовало гибкости в подходе.

  • Сжатые сроки запуска — несмотря на длительность РК 3,5 мес — самый пик это 1,5 месяца с начала РК, а это значит, мало времени на раскачку и тестирование гипотез. Все процессы должны быть максимально отлажены.

  • Сильная конкурентная среда. Присутствуют как крупные международные бренды с сильным медиадавлением и премиальным продвижением в Digital, так и отечественные бренды, предлагающие продукты с более низким ценовым позиционированием, чем у клиента.

  • Настройка продаж в маркетплейсах и аналитики без доступа к кабинетам селлера, так как перформанс-инструменты клиент вел инхаус.

Тактики и инструменты

Предварительные замеры показали, что бренд является лидером в категории солнцезащитных средств для детей и входит в топ-3 по репеллентам.

Учитывая устойчивые позиции по знанию бренда, и короткий период РК, мы понимали, что самое время работать вниз по воронке, до продаж.

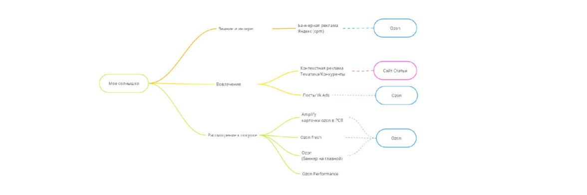
Инструменты распределили следующим образом:

Ставку сделали на площадку OZON по двум причинам:

1. на этой площадке есть широкий пул инструментов и аналитики, который нельзя получить в Wildberries при равных размерах аудитории.

2. На OZON клиент присутствует как селлер.

Большую часть бюджета и инструментов мы сосредоточили на мамах с детьми 0–3 — это аудитория без сформированных привычек потребления продукта, среди которой необходимо растить знание и частоту потребления. Среди мам с детьми 4–6 лет, знание бренда было уже хорошее, там необходима была поддержка знания и увеличение конверсии в продажу.

Для формирования культуры среди аудитории 0–3 использовали информационные полезные посты в Вк и статьи на сайте.

Чтобы подстроиться под непредсказуемый старт сезона в разных регионах РФ и эффективно охватить аудиторию без перерасхода бюджета использовали погодные таргетинги, а там, где они недоступны — вручную отслеживали и задавали регионы.

Как это работает? Показы рекламы начинаются только при температуре выше 15 градусов, без осадков. В Яндексе такой вид таргетинга включается автоматически, для ВК мы вручную корректировали регионы, раз в три дня проверяя погоду по РФ.

Уровнем ниже по воронке, при работе с пользователями на маркетплейсах, которые были уже в поиске продукта (неважно из теплого Краснодара или холодного Якутска) мы использовали перфом-форматы, без ограничения по гео и погоде.

Чтобы переключить аудиторию от более бюджетных продуктов других брендов, запустили рекламу по контекстным запросам конкурентов, которую вели на статью на сайте бренда. В статье подробно разбирали свойства и состав различных солнцезащитных кремов для детей, а также, чем вредна экономия на ингредиентах в косметике.

Аналитика

Чтобы анализировать вклад медийных инструментов в продажи, мы подключили BI- аналитику, подтянув в него данные кабинета Ozon селлера по API. Ранее клиент самостоятельно отправлял данные для анализа, что занимало около 2 часов на сбор и анализ данных за один день кампании. С автоматизацией процесс передачи данных сократился до 10 минут в день, что сэкономило 20 часов в месяц и значительно повысило эффективность команды. Это нововведение минимизировало человеческий фактор и повысило точность аналитики.

Результаты работы

Благодаря медийным инструментам, по итогам РК мы смогли охватить не менее половины нашей ЦА, что позволит прирасти по уровню знания на 2–3% (по опыту прошлых размещений):

  • В Яндексе 4,8 млн мам с помощью баннерной рекламы — 56% нашей ЦА с частотой 7,1 (данные с учетом пересечений внутри инструмента).

  • В постами ВК охватили 3,6 млн мам с детьми 0–3 — что составляет 70% от емкости аудитории.

  • На Ozon мы охватили практически всю нашу аудиторию (96% от емкости).

В performance продвижении на Ozon итоговый ДРР вышел 14,6% (что не превышало согласованную планку от клиента)

Общая выручка, включающая рекламные и органические продажи выросла на 15%, относительно 2023 г.

А также мы посмотрели аналитику солнцезащитной категории на Ozon, и увидели, что мы опередили по продажам (в шт) основных конкурентов, уступив лишь Nivea, который выступает с линейкой не только детских, но и взрослых солнцезащитных средств.

Обратная связь от клиента

Привлечение агентства к разработке не просто стратегии продвижения, а к стратегии продаж и реализации этой стратегии — достаточно смелая инновация для команды детских брендов Аванты. Хотим выразить большую благодарность за глубокое погружение в тему и профессиональную работу в тесной связке.Мы увидели, что данный вид продвижения может приносить прекрасные плоды при умелом обращении. Благодаря совместному проекту с DeltaClick мы пришли к новому пониманию инструментария, тонкостей управления ДРР и теперь масштабируем тактики на другие рекламные кампании.

Татьяна Стрельникова
Старший менеджер по рекламным коммуникациям группы «Детство» ООО «АвантаТрейдинг»

Если вас заинтересовало решение или вы хотели бы получить больше аналогичных кейсов агентства DeltaClick, пожалуйста, свяжитесь с нами hello@deltaclick.ru.

DeltaClick x D Innovate Group
DeltaClick — одно из ведущих агентств диджитал-маркетинга в России. Компетенции: - Комплексные рекламные кампании в интернете - Разработка digital-стратегий - Медийная и контекстная реклама - Продвижение в соц. сетях (SMM) - Работа с блогерами, лидерами мнений