MWI
14.11.2023, 10:00

Почему так важно писать техническое задание

Бывают примеры работ, которые пока не дошли до красивой картинки, но их уже можно выставить в портфолио. Такие проекты бывают интересными не только с точки зрения каких-то идей, но и в целом показывают то, как мы работаем.

Портфолио компании Man Web Interactive (mwi.me)

К нам обратился заказчик — лидер рынка активного туризма и альпинизма в России. Целью и задачей которого было освежить дизайн сайта и попутно принять меры для автоматизации процесса обмена документами, работы менеджеров отдела продаж, руководителей и персонала, которые непосредственно принимают участие в восхождениях.

На входе мы имеем:

  • Сайт на самописной системе управления.

  • Бонусная система, основанная на кэшбэке.

  • Несколько лицензий 1С для работы бухгалтеров.

  • Своя гугл таблица у каждого из менеджеров для ведения клиентов.

  • Ручное выставление счетов.

  • Автоматическое формирование договоров на сайте.

Проектирование

Обычно первый этап разработки включает в себя два подэтапа. Первый — это отрисовка прототипов, второй — написание технического задания. В данном случае за работу сайта будет отвечать CMS 1С Битрикс, помощником в работе менеджеров будет Битрикс24, а 1С останется для бухгалтеров. В данном случае нами было принято решение разделить техническое задание на три основных части:

  1. Детальное описание работы сайта. Его модулей и компонентов.

  2. Детальное описание логики работы и передачи данных в Битрикс24 для реализации функционала личного кабинета менеджера по продажам.

  3. Детальное описание логики работы и передачи данных в Битрикс24 для реализации функционала личного кабинета директора.

Но сперва, естественно, начинаем с полного выявления потребностей клиента. Построение взаимосвязей в работе отдельных частей планируемого интернет-ресурса и проектирования.

Изначальная идея была в том, чтобы «освежить» дизайн и максимально автоматизировать работу менеджеров. Ускорить обратную связь до клиента и реализовать механизмы информирования о любых изменениях, связанных с его поездкой. Но чем дальше мы углублялись в проект, тем яснее понимали, что первоначальные объемы и планы это только вершина айсберга.

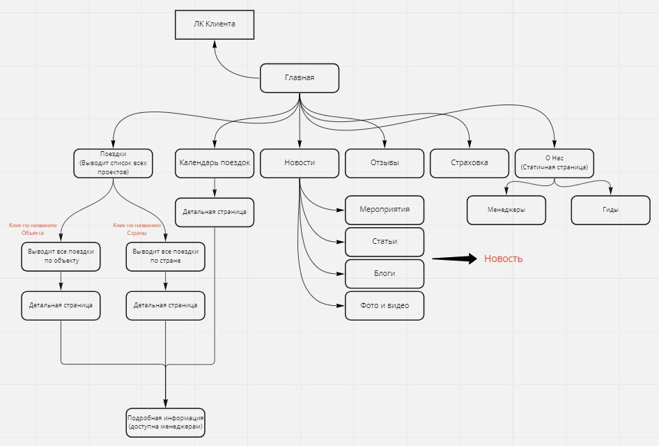
Началось проектирование самого сайта и его компонентов. Той части, которую видит клиент.

В ходе многочисленных зумов для уточнения подробностей и согласования функционала, возникали всё новые и новые подробности или пожелания. Визуальной части они касались в меньшей степени, но затрагивали бизнес процессы и были направлены на тотальную автоматизацию. Наверное нет смысла тут рассказывать подробно о каждом из этих моментов, лучше будет выделить сразу и по пунктам.

Так какие же задачи в итоге должна решить связка Сайт + CRM?

  1. Полноценное оформление заказа на восхождение в горы (выбор направления, выбор даты, покупка, оплата).

  2. Автоматическое формирование договора на стороне сайта.

  3. Заполнение групп в поездки, ограничения, контроль заполняемости.

  4. Распределение групп и клиентов между менеджерами.

  5. Учет затрат на поездки.

  6. Калькулятор заработных плат сотрудников, система мотивации.

  7. Калькулятор стоимости поездки, исходя из общих затрат на нее.

  8. Реализация личного кабинета клиента.

  9. Реализация личного кабинета менеджера.

  10. Реализация личного кабинета директора.

  11. Реализация интерактивной карты объектов поездок.

  12. Придумать и реализовать социальную составляющую проекта (курирование групп, назначение гида на группу, блоги сотрудников).

  13. Графики работ сотрудников, отпуска, учет загрузки гидов и менеджеров проектов.

  14. Минимизация временных задержек в распространении и доведении официальной информации до клиента.

  15. Реализация механизмов информирования и электронного оповещения об изменениях, происходящих в интересующих пользователя разделах или документах (информации).

  16. Обеспечение единого подхода к формированию и структурированию информации о клиентах компании.

  17. Создание системы сбора и обработки данных.

  18. Обеспечение подачи заявок во внутренние сервисы компании.

  19. Повышение качества обслуживания и лояльности аудитории.

  20. Интеграция с 1С, приведение в порядок работы бухгалтерии.

Итого вместо запланированных полутора месяцев на работу по первому этапу, мы затратили четыре (не чистого времени конечно, но все же).

Поподробнее остановимся на самых интересных механиках.

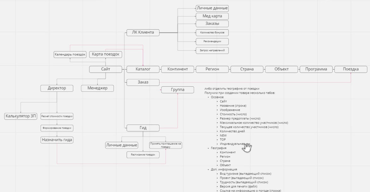
Поездки и группы

Как же должны работать поездки, группы и их заполняемость? Со стороны простого посетителя сайта всё выглядит достаточно просто. Я нахожу интересующую поездку, вижу что группа открыта и в нее можно вступить, подав заявку. Кликаю, заполняю анкету, жду подтверждения. На деле всё гораздо сложнее.

Во-первых, поездку может «создать» только директор, а это подразумевает под собой отдельный функционал для пользователя или группы пользователей. За основу берем функционал каталога БУСа и накручиваем необходимых дополнительных полей. Но поездка, например на Эльбрус, может проводиться по одному и тому же маршруту, с одними и теми же условиями, но в разное время и по разной цене. Для решения этой задачи используем торговые предложения.

Что с группами? Данные о людях, купивших поездку нужно где-то хранить. Собираем из данных таблицу и выгребаем из нее нужное отдельно для пользователей сайта, отдельно для инфоблока «Группы».

В каждой группе есть максимально доступное количество мест. Если человек оплатил заказ (либо внес предоплату) место считается заполненным. Также предусматриваем ситуацию, что человек может ехать не один, а например со своей семьей или с друзьями. Для этого на оформлении заказа закладываем возможность добавить в заказ дополнительные поля, под данные дополнительных путешественников.

Но поездка не может состояться без гида, а гиды сайтом пользоваться не любят и им вообще не удобно. Поэтому:

Поездка должна находиться в статусе неактивна (не деактивирована). Если на поездку заданы даты, она отображается в публичной части сайта. Но к ней невозможно присоединиться/купить. В таком случае кнопка «Присоединиться» меняется на «Оставить заявку» и вызывает форму обратной связи. У каждой поездки, есть пользовательское поле — «Гид» (данные из инфоблока «Гиды») — выпадающий список и кнопка «отправить». 

После выбора гида и нажатии кнопки «отправить» срабатывает почтовое событие «подтверждение гида». Письмо с данными о поездке, в формате: название, даты, и кнопки «согласиться» и «отказаться», высылается на почту гиду, указанную в элементе инфоблока «Гиды». Одновременно с этим, требуется запустить таймер обратного отсчета. По прошествию 120 часов, если гид, не отреагировал на письмо, на почту директору (пользовательское поле «Директор» в карточке программы) должно прийти уведомление, в формате: «гид # NAME# не отреагировал на предложение по поездке # TOUR_NAME #»

Поездка, переходит в статус активна, если гид подтвердил свое участие.

Если гид отказался, на почту директору приходит письмо в формате «гид # NAME # отказался от участия в поездке # TOUR_NAME #»

Калькулятор стоимости поездки.

Поездка не может состояться без гида. А еще она не может состояться без инвентаря, дополнительного персонала (который вряд ли захочет работать бесплатно), без авиаперелетов, людям нужно что-то кушать, где-то жить и перемещаться в процессе своего тура. Это всё то, из чего стоимость нашей поездки формируется. У каждого директора расчеты живут в своей таблице, работают по своим законам и никак не связаны с бухгалтерией (нет постоянной актуализации данных, только по запросу).

Сперва про инвентарь. Инвентарь уезжает в путешествие вместе с группой, зачастую на другой конец света ииии… (аривидерчи лёва) оттуда не возвращается. Следить за ним достаточно сложно, но сделать попытку «держать на балансе» и в поле зрения самый нужный, дорогостоящий и заведомо многоразовый, можно.

Решение: определяем список основного оборудования, прогружаем всё в отдельный инфоблок. То, что уезжает привязываем к группе, ведём количественный учет. В самой группе, списком держим требуемый объем (с ценами конечно же, они участвуют в формировании стоимости поездки), который корректируется исходя из объема группы. Директор в курсе, закупщики в курсе. Соответственно механика работает в обе стороны. Собираем данные об инвентаре на ближайшие поездки, данные отправляем в ИБ «Инвентарь» и фиксируем там требуемое количество на 3 месяца вперед.

За расходы по зарплатам и прочие расходы отвечают отдельные поля. После расчета результат заносится в отдельное поле, визуально расположенное около цены поездки. Это ориентир для директора в формировании конечной стоимости.

Основная проблема, с которой столкнулись, это то, что уж очень много различий и требований для поездок и расчеты можно произвести только по основным моментам. Чтобы хоть как-то нивелировать погрешность, вводим повышающий коэффициент на расходы, у нас это был «сложность организации».

Работа менеджера

Активная коммуникация с клиентом, полная обеспеченность информацией и автоматизация рутинных задач, это то, что стояло во главе угла. Удобно вести клиентов в CRM. Прописываем в техническом задании логику распределения заказов на менеджеров, отдельные воронки для клиента, который еще думает, отдельно для тех, кто уже состоит в группе. Описываем разные каналы поступления заявок.

Далее у клиента выясняем все те моменты, когда менеджерам приходится выполнять ручную работу по информированию клиента. По возможности, для этих событий настраиваем почтовые события или смс уведомления. Для всего остального — функционал напоминаний. Отдельным пунктом описываем требования к сквозной аналитике.

В общей сложности у нас получилось:

Прототипы и техническое задание, описывающее основные моменты автоматизации обмена документами, процесс работы менеджеров отдела продаж, руководителей и персонала.

Что дальше?

После составления ТЗ и прототипов клиенту стало понятно, что объем работ увеличивается, также как и время его разработки, а значит увеличивается и изначальный бюджет на разработку. Настолько сложный и изобилующий деталями проект получается. Благодаря этому у клиента на начальном этапе появилась полная картина по требуемому проекту. Это позволило ему заранее спланировать необходимые финансовые и временные затраты.

Читайте также нашу статью: Как мы в MWI создали готовое решение для застройщика

MWI
MWI — полносервисное digital-агентство с собственным отделом разработки. Основные направления нашей деятельности: проектирование и дизайн, веб-разработка на базе 1С-Битрикс и Laravel. Интеграция, поддержка и развитие интернет-проектов, интернет-маркетинг, автоматизация бизнес-процессов (CRM). Мы помогаем нашим клиентам в формировании и развитии компании. В нашем лице клиент получает не только грамотного разработчика, но и креативного дизайнера, профессионального маркетолога и […]