Запуск контекстной рекламы события за 4 дня
Мы максимально ускорили работу на всех этапах — от подготовки до запуска кампаний — и подробно рассказали о процессе: как организовать работу, чтобы быстро запускать краткосрочные события и при этом сохранять эффективность.
Задача — продвижение событий и мероприятий с помощью контекстной рекламы. Финальная цель — продажа билетов и привлечение посетителей.
Сложности:
-
Финальный список активностей и подробная информация о них (вместе с готовыми посадочными страницами) появляются всего за 3–4 дня до старта. Поэтому важно выстроить процесс так, чтобы запуск кампаний происходил максимально быстро.
-
Сроки работы кампаний и сами мероприятия очень короткие — всего несколько дней. Из-за этого классический подход к запуску и оптимизации, когда есть время на тестирование разных гипотез, здесь не работает.
Чтобы ускорить запуск рекламных кампаний для каждого события, мы разработали стандарты и правила для всех этапов работы. О них расскажем подробнее.
Этап 1: Планирование
Чтобы собрать семантику, настроить таргетинги по интересам и подготовить рекламные тексты, нам нужна базовая информация о продукте. Чтобы получать её быстро и в удобном формате, мы подготовили для клиента стандартный шаблон брифа.
В нём мы запрашиваем:
-
дату старта показов;
-
ссылку на посадочную страницу;
-
географию продвижения;
-
описание целевой аудитории;
-
основные УТП.
Благодаря этому за 3–4 дня до события мы уже имеем на руках заполненный бриф с ключевой информацией. Это позволяет сразу же приступать к настройке кампаний, не теряя времени на уточнения.
Этап 2: Подготовка кампаний
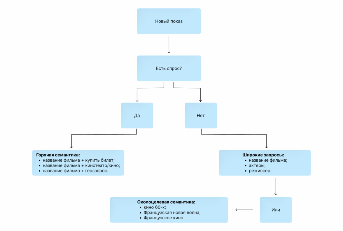
На втором этапе мы собираем семантику и пишем тексты. Интерес к событию сильно зависит от его типа — выставка, концерт, кинопоказ —, а также от автора работ и места проведения. Поэтому процесс подбора семантического ядра отличается для каждой ситуации.
Сначала оцениваем спрос:
1. Если по данным Вордстата есть активный спрос, собираем «горячую» семантику, включающую:
-
название мероприятия + «купить билет»,
-
название мероприятия + геозапросы (локация, площадка и т.д.),
-
название мероприятия + информационные запросы о событии,
-
автор или тематика события и другие смежные ключи для максимально релевантной аудитории.
2. Если спрос по горячей семантике невысокий, собираем более широкие запросы:
-
тематика или категория события,
-
другие похожие события (выставки, концерты, кинопоказы и т.д.),
-
списки авторов, сайты с билетами и прочее.
3. Если спрос крайне низкий и данных по частотности практически нет, используем околоцелевую семантику, таргетинг по интересам в РСЯ и тематические комбинации вроде:
-
«концерты», «посещают музеи»,
-
«кино», «посещают кинотеатры»,
-
«афиша событий», «куда сходить в Москве» и т.д.
Общая логическая схема тогда будет выглядеть так:
Поскольку основной целью продвижения был охват, минус-фразы мы детально не прорабатывали.
На этапе написания текстов в первые запуски мы действовали по стандартной схеме
1. Подготовка заголовков, текстов, быстрых ссылок и уточнений.
2. Согласование с клиентом.
3. Обратная связь, комментарии.
4. Правки и повторная отправка.
5. Итоговое согласование.
Процесс мог занимать несколько дней и тормозил запуск кампаний. Чтобы ускорить работу, мы оптимизировали схему:
-
Быстрые ссылки и уточнения унифицировали для всех запусков, подобрав универсальные УТП.
-
Базовые тексты клиент готовил сам — они уже были готовы на этапе заполнения брифа вместе с описанием события.
-
Создали типовое ТЗ и рекомендации для дизайнеров клиента, чтобы креативы можно было готовить заранее. Если у клиента были ресурсы, мы получали материалы до запуска; если нет — заранее подключали своих дизайнеров.
Так мы оперативно распределяли ресурсы и всегда успевали подготовить изображения для РСЯ. В крайних случаях, когда запуск был супер-срочным, использовали изображения с посадочных страниц.
Этап 3: Загрузка кампаний
Чтобы не терять время на загрузке и запуске кампаний в кабинете, мы подготовили шаблон загрузки кампаний, куда достаточно поместить собранную семантику с разбивкой по группам, вставить тексты на соответствующий лист и вписать все расширения в соответствующие ячейки:
На выходе получаем файл для простой загрузки кампании через Директ Коммандер, в котором остается внести минимальное количество настроек и запустить рекламу кинопоказа.
И завершающий этап — анализ результатов
Этап 4: Оценка результатов
Формировать отдельный отчет по каждому событию всегда долго, а флайты идут постоянно, и необходимость оценивать результат присутствует практически всегда.
Чтобы не делать отчетность вручную, мы создали автоматический отчет, в который ежедневно поступают данные из Директа и Метрики по объему трафика, CPC, расходу, продажам билетов, CPO и CR.
Отчеты формируются по неделям и месяцам, в разрезе кампаний и групп объявлений. Это позволяет предоставлять клиенту актуальную информацию по эффективности без дополнительных временных затрат.
В экстремально сжатые сроки мы выстроили процессы как внутри команды DS, так и во взаимодействии с клиентом. Мы решили попробовать новый подход: не отказываться от продвижения краткосрочных мероприятий, хотя контекст обычно для этого не используют.
Для контекстной рекламы нетипично запускать кампании длительностью до четырех дней, так как у алгоритмов нет времени на обучение и оптимизацию. К тому же процесс запуска в Директе трудоемкий и требует согласования текстов и креативов. Однако при грамотно выстроенном алгоритме действий даже в контексте можно минимизировать временные затраты и запускать кампании быстро, без потери их качества.
