29.09.2025, 17:59

Как SSP соединяют бренды с паблишерами: взгляд изнутри

Сергей Самонин, CEO RTBSape, и Олег Филимонов, CEO Adlook, подробно рассказали о мифах и возможностях SSP.

SSP на рекламном рынке: роль, значение и мифы.

Основная функция SSP заключается в автоматизации процесса продажи рекламного инвентаря через аукционы в реальном времени (Real-Time Bidding, RTB), что обеспечивает максимизацию дохода паблишеров.В экосистеме программатик-рекламы SSP взаимодействует с другими ключевыми компонентами:

  • Demand-Side Platform (DSP): платформы, используемые рекламодателями для автоматической покупки рекламных показов, соответствующих их целевой аудитории;

  • Ad Exchange: рекламные биржи, где происходит аукционное взаимодействие между SSP и DSP, обеспечивая эффективный обмен рекламными предложениями и спросом.

Когда пользователь заходит на веб-страницу или в мобильное приложение, SSP отправляет информацию о доступном рекламном месте на Ad Exchange. DSP анализируют эту информацию и делают ставки на показ рекламы. SSP выбирает наивысшую ставку и отображает соответствующее объявление пользователю. Весь этот процесс занимает доли секунды и происходит автоматически.

Пример взаимодействия SSP, DSP, Ad Exchange, Ad Server, Ad Network (рекламная сеть), паблишера и рекламодателей

Отличие SSP от рекламных сетей

  • Автоматизация и контроль: SSP предоставляют издателям больший контроль над их инвентарем, позволяя устанавливать минимальные цены и выбирать рекламодателей. Рекламные сети часто предлагают пакеты инвентаря без такой гибкости;

  • Модель продаж: SSP работают по модели аукционов в реальном времени, где рекламодатели делают ставки за каждый показ. Рекламные сети обычно продают инвентарь по фиксированной цене или через заранее сформированные пакеты.

Примеры SSP на российском рынке рекламы

На российском рынке функционирует большое количество SSP-платформ, среди которых можно отметить Yandex SSP, RTBSape, Adlook, Between Digital.

Эти платформы помогают российским издателям эффективно монетизировать свой трафик, предоставляя доступ к широкому кругу рекламодателей и обеспечивая прозрачность и контроль над процессом продажи рекламы.

Важно отметить, что чистых SSP достаточно мало, обычно компании предпочитают развивать комплексные решения, включающие в себя и интерфейсы для запуска кампаний рекламодателями.

Популярные мифы про SSP и реальность рынка

SSP против других монетизаторов: выбираем «орудие» для паба

Рекламная сеть или SSP? А может, стоит продавать инвентарь «по старинке» — договариваться с рекламодателями напрямую? Неважно, насколько большой у вас проект — сайт для локальной аудитории или многомиллионный ресурс — вы всегда сможете на нем хорошо зарабатывать. Выбор правильного инструмента монетизации зависит от стратегии паблишера, объема трафика и возможностей для размещения рекламы. Чтобы помочь вам определиться, мы подготовили подробную сравнительную таблицу с шестью критериями:

Подводя итоги

  • Рекламные сети обычно работают проще. К ним можно быстро подключиться и нет необходимости в сложных настройках. При этом они подходят для сайтов с любым трафиком — нужно лишь достичь установленного минимального порога (обычно от 500–1000 уникальных пользователей в день). Недостатки рекламных сетей заключаются в том, что они менее гибкие и прозрачные, чем SSP, а также часто используют неаукционные модели монетизации и фиксированный CPM (Cost per Mille — стоимость 1 тыс. показов рекламного объявления), что снижает риски, но часто ограничивает доход. Кроме того, рекламные сети могут предоставлять менее персонализированную рекламу, особенно в периоды снижения спроса, когда подключенных рекламодателей недостаточно;

  • SSP позволяют максимально эффективно монетизировать ваш сайт. При подключении к платформе происходит оптимизация трафика и подбор наиболее прибыльных DSP для сотрудничества. При этом одна SSP может работать с множеством DSP, каждая из которых предлагает миллионы креативов для показа. Креативы подбираются на основе размера ставок и их релевантности для пользователей. Таким образом, пользователи видят рекламу, соответствующую их интересам, веб-издатель получает максимальную прибыль, а рекламодатели — показы целевой аудитории. Каждая сторона извлекает свои плюсы. Если ваш сайт генерирует большой объем трафика и вы стремитесь к автоматизации, SSP — это лучший выбор для вас;

  • Прямые продажи дают полный контроль над ценами и условиями размещения. В этом случае вы не платите комиссию платформам, но и процесс размещения становится более сложным: необходимо самостоятельно находить бренды и компании, договариваться с ними, загружать креативы на сайт, удалять их по окончании срока, а после повторять этот процесс снова и снова. Этот способ отлично подходит для нишевых сайтов с лояльной аудиторией. Специалисты Adlook и RTBSape рекомендуют комбинировать различные способы монетизации. Вы можете выделить часть инвентаря под прямые продажи (это будет ваш премиум-инвентарь), а остальную часть — под рекламу от SSP или рекламной сети. Например, если вы владеете информационным сайтом, где пишете обзоры о гаджетах и новых технологиях, добавьте в статьи реферальные ссылки или баннеры для продажи товаров, о которых идет речь. На этой же странице можно разместить блоки с out-stream-рекламой (формат видеорекламы, который размещается вне видеоплеера на страницах сайтов, в статьях или в приложениях) или интегрировать in-stream-рекламу (реклама, которая появляется во время просмотра видео на веб-сайте, стриминговой платформе или видеохостинге) в видео на сайте. Это поможет значительно увеличить доход с вашего сайта.

Помните о том, что оценить реальную сумму заработка можно только по результатам сотрудничества. Крупные платформы, такие как РСЯ, Adlook и RTBSape, предлагают оплачиваемый тестовый период. Вы можете подключиться к партнерке, оценить качество рекламы, условия сотрудничества, уровень CPM и другие показатели. По результатам такого сравнения гораздо проще принять решение и подобрать подходящую платформу для монетизации ваших проектов.

SSP — это не просто монетизация, а возможность стратегического роста

SSP используют алгоритмы, которые со временем «подстраиваются» под особенности вашего сайта. Таким образом, можно быстро определить наиболее прибыльные DSP для сотрудничества, что, в свою очередь, ведет к повышению стоимости размещаемой рекламы.

Отдельно стоит отметить работу команды SSP: она помогает веб-издателю в подборе стратегии монетизации, постоянно ищет новые способы увеличения дохода, внедряет новые форматы с высокой видимостью, CPM и CTR (Click-Through Rate — отношение числа кликов на рекламу к числу показов). Все это в перспективе также приводит к росту доходов веб-издателя — вы не стоите на месте, а растете в партнерстве с SSP.

Как SSP и DSP создают магию программатик-рекламы

Алгоритмы в действии: как SSP помогает DSP находить нужного пользователя

Когда пользователь заходит на веб-страницу, SSP анализирует параметры его сессии: геолокацию, поведение, устройство и другие данные. Эти данные отправляются в реальном времени на рекламные биржи, где DSP начинает работу. Алгоритмы DSP сопоставляют информацию с аудиторными сегментами рекламодателей и определяют, насколько пользователь соответствует их целям. Затем DSP участвует в аукционе, предлагая ставку за возможность показать рекламу.

Если ставка выигрывает, пользователь видит наиболее релевантное для него объявление. Весь процесс занимает миллисекунды, что позволяет рекламодателям эффективно достичь своей аудитории, а издателям — оптимизировать доход.

Практические кейсы: успешные стратегии взаимодействия SSP и DSP

Ретаргетинг для e-commerce. Интернет-магазин подключает DSP для ретаргетинга пользователей, которые добавили товары в корзину, но не завершили покупку. SSP помогает найти этих пользователей на партнерских сайтах, передавая данные о каждом показе. В результате реклама возвращает клиента к завершению покупки, увеличивая конверсию.

Локальная реклама для офлайн-бизнеса.Ресторан использует DSP для таргетинга пользователей, находящихся в радиусе 2 км от заведения. SSP анализирует данные о местоположении пользователей и отправляет релевантные запросы на DSP. Алгоритмы DSP выбирают аудиторию, соответствующую целям рекламодателя, и обеспечивают высокую посещаемость.

Премиальный контент для медиа.Издатель медийного контента подключает SSP, чтобы продать свои рекламные места по максимальной цене. Рекламодатели через DSP нацеливаются на премиальную аудиторию — например, на пользователей, интересующихся бизнес-новостями. SSP управляет аукционом, обеспечивая честную конкуренцию и увеличивая доход издателя.

Запуск новой линейки продукта.Косметический бренд с помощью DSP создает кампанию для продвижения нового продукта. SSP помогает транслировать рекламу только пользователям, которые интересуются косметикой и уходом за кожей, на сайтах о здоровье и красоте. Результат — повышение узнаваемости нового продукта среди целевой аудитории.

Увеличение трафика для мобильного приложения. Разработчик мобильного приложения для фитнеса использует DSP для показа рекламы активным пользователям смартфонов. SSP передает данные о пользователях, которые часто просматривают контент на тему спорта. Это позволяет привлечь релевантных пользователей, которые с большей вероятностью установят приложение. Магия программатик-рекламы заключается в том, что SSP и DSP вместе создают условия для эффективного взаимодействия издателей и рекламодателей. Алгоритмы обеспечивают высокую скорость, релевантность и прозрачность, а кейсы подтверждают, что правильное использование этих платформ ведет к отличным результатам.

SSP и паблишеры: симбиоз для максимальной прибыли

Как SSP помогает увеличить доходы паблишеров

Чтобы увеличить прибыль, нужно найти покупателей, готовых платить наиболее высокую цену за ваш товар, — это базовый принцип. В случае с рекламой на сайте все работает точно так же: нужно выбрать тех рекламодателей, которые готовы предложить наибольшие ставки за размещение. Где искать таких рекламодателей? Конечно, на DSP-платформах, каждая из которых объединяет спрос сотен или даже тысяч компаний — от малого бизнеса до крупных корпораций. Adlook и RTBSape работают с десятками таких платформ, в числе которых «Яндекс», VK, AdRiver, Buzzoola, а также другие крупные игроки рекламного рынка РФ. Этого хватает с излишком, чтобы полностью покрыть потребности вебмастеров и обеспечить 100% выкуп инвентаря на сайтах.

Соответственно, на старте сотрудничества основная задача SSP-платформы — выбрать DSP, которые:

  • Могут максимально выгодно покупать показы, обеспечивая лучший доход для издателя;

  • Предлагают наиболее релевантные рекламные креативы, которые соответствуют тематике и аудитории сайта.

Так и работает оптимизация трафика: через тщательный отбор и настройку наиболее выгодных DSP-платформ. На практике это работает следующим образом:

  • Когда пользователь заходит на сайт, SSP отправляет информацию о нем сразу во все подключенные DSP. Это позволяет платформам делать ставки на инвентарь параллельно;

  • После получения ставок система сравнивает их и выбирает те платформы, которые платят больше. После чего выбранные DSP-платформы ставятся в приоритет при поиске подходящих рекламодателей для сайта.

Обычно первичная оптимизация трафика занимает несколько дней, поэтому при тестировании платформы рекомендуется устанавливать код не менее чем на 3–4 дня.

Впоследствии специалисты SSP продолжают работать с трафиком сайта при необходимости добавлять или заменять DSP-платформы.

Касательно рекламного инвентаря — современные SSP предлагают форматы на любой вкус. Веб-издатель может выделить любые места на сайте под рекламу: в шапке сайта, на боковом сайдбаре, в текстах статей, во встроенном видеоплеере или рядом с другими элементами страницы.

С установкой форматов вам всегда поможет техническая поддержка. Нужно лишь получить код плеера и формата, установить его по инструкции (обычно на это уходит всего 1–2 минуты), и… на этом все. Далее в дело вступают умные алгоритмы SSP. Вам остается только отслеживать показатели сайта в личном кабинете и при необходимости добавлять новые форматы. Примерно раз в месяц можно выводить заработанные средства.

Инструменты, которые делают паба «магнитом» для рекламных бюджетов

Паб может стать «магнитом» для рекламных бюджетов при соблюдении нескольких условий:

  • На сайте веб-издателя должен быть качественный трафик: минимум ботов, хорошие поведенческие метрики (процент отказов, время на сайте и глубина просмотра);

  • Аудитория сайта должна быть интересна рекламодателям. Реклама особенно эффективна, когда ее показывают платежеспособной аудитории — например, в нишах недвижимости, автомобилей, финансов, технологий и путешествий;

  • И наконец, третье условие — сайт должен быть подключен к надежной SSP-платформе.

Благодаря оптимизации трафика аудитория сайта всегда видит релевантную рекламу. Это означает, что рекламодатели будут получать больше кликов и конверсий, чем в случае массового показа рекламы как попало и кому попало, как это бывает в некоторых рекламных сетях. Здесь же рекламодатели готовы тратить существенные бюджеты, поскольку они могут быть уверены, что их реклама достигает своей цели.

Пример из практики: как решения увеличивают доход

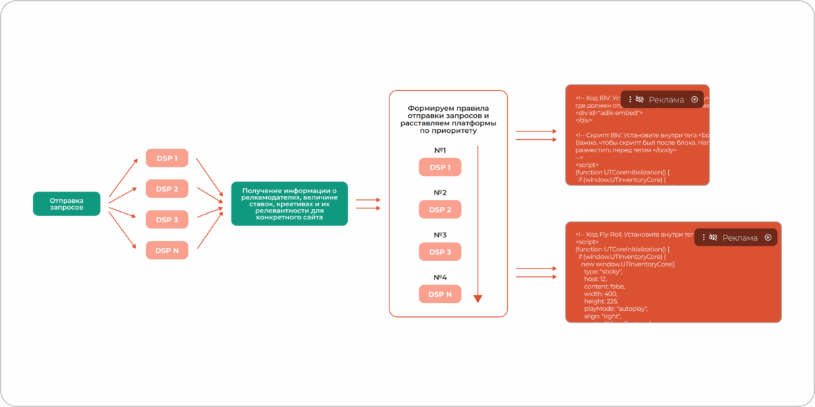
Поделимся алгоритмом оптимизации трафика, который мы используем при подключении новых партнеров Adlook.

На старте сотрудничества у нас еще нет опыта работы с конкретным ресурсом. Поэтому в первую очередь необходимо выяснить, с какими платформами и рекламодателями вебмастер будет работать успешнее. И, как мы уже объяснили ранее, есть один верный способ, как это сделать правильно:

  • Отправляем запросы по общей выборке DSP и сравниваем ставки;

  • Собираем статистику и анализируем, какие партнеры в данный момент показывают наибольшую эффективность относительно всего трафика, который мы обрабатываем;

  • На основе анализа формируем правила отправки запросов. Простыми словами, расставляем платформы по приоритету и указываем, как и в каком порядке должны отправляться запросы к DSP. Раз в неделю корректируем параметры, чтобы добиться лучшего результата;

  • Правила добавляем в рекламные теги на сайте вебмастера. По дефолту формируем два тега для наших топовых форматов: IBV и Fly-Roll. При этом количество тегов с правилами отправки запросов не ограничено. Вебмастер может запросить отдельные теги под все рекламные места на сайте, чтобы иметь возможность оценивать эффективность каждого и при необходимости их улучшать.

При этом мы не учитываем тематику сайта, если в этом нет необходимости. Дело в том, что не для каждого ресурса можно найти достаточное количество рекламы, идеально подходящей под контент, да и в большинстве случаев это не требуется. Гораздо эффективнее работает реклама, ориентированная на интересы и потребности конкретных людей. Для одного и того же пользователя может одинаково успешно отработать креатив с рекламой банковских услуг, отпуска на Мальдивах или товаров с маркетплейса.

Высший пилотаж, когда реклама совпадает с тематикой сайта. Тогда контекстная или таргетированная реклама превращается в нативную. Вжух — и перед пользователем появляется реклама пуховика на сайте с прогнозом погоды или горячих путевок в Египет на туристическом портале.

Взгляд в будущее: тренды SSP в 2025 году

В условиях российского рынка цифровой рекламы в 2025 году паблишеры могут эффективно адаптироваться к изменениям, используя ключевые тренды в работе с SSP. Вот основные из них, ориентированные на реалии России.

  • Увеличение доли мобильной и видеорекламы. С ростом популярности мобильного интернета и видеоконтента российские паблишеры усиливают монетизацию через SSP, ориентируясь на форматы видеорекламы и нативных объявлений в мобильных приложениях. Например, видеоплатформы используют SSP для продажи премиального инвентаря в приложениях и OTT-сервисах;

  • Программные аукционы для нишевых игроков. Для нишевых издателей, таких как региональные медиа или тематические сайты, SSP предоставляют возможности монетизации даже при ограниченном трафике. Использование RTB-аукционов позволяет эффективно продавать инвентарь локальным рекламодателям, заинтересованным в узкоцелевой аудитории;

  • Прозрачность и антифрод. В России возрастают требования к прозрачности рекламных сделок. SSP внедряют механизмы борьбы с мошенничеством (антифрод), такие как автоматическое обнаружение подозрительных рекламных запросов. Это укрепляет доверие рекламодателей к платформе и повышает конкуренцию за инвентарь;

  • Интеграция с национальными платформами и реестрами. В 2025 году популярными становятся интеграции SSP с отечественными технологическими экосистемами, такими как «Яндекс», VK и «Озон». Паблишеры используют преимущества этих платформ, чтобы расширить охват и увеличить доход от рекламы;

  • Рост интереса к нативным форматам. Российские рекламодатели все чаще выбирают нативные форматы, которые органично вписываются в контент. SSP предоставляют инструменты для создания и продажи таких форматов, что увеличивает вовлеченность аудитории и доход паблишеров;

  • Автоматизация управления инвентарем. В 2025 году AI (искусственный интеллект) становится ключевым игроком. Его алгоритмы позволяют оптимизировать ставки, отслеживать и предсказывать поведение аудитории в реальном времени. Для паблишеров это означает большее количество качественных показов и увеличение доходов;

  • Углубленная аналитика в режиме реального времени. Аналитика в реальном времени позволяет паблишерам мгновенно реагировать на изменения в трафике и предпочтениях аудитории. Вместо игры в угадайку паблишер может опираться на реальные данные. Если какой-либо формат не работает, это сразу станет очевидно, а значит, его можно быстро заменить, не теряя дохода. С помощью продвинутых инструментов анализа можно сегментировать пользователей и на основе этих сегментов точнее подбирать рекламу, повышая ее эффективность. И это лишь несколько примеров использования real-time-статистики (статистика в реальном времени), которая предоставляет явные конкурентные преимущества;

  • Расширение видеоформатов и интерактивной рекламы. В 2025 году видео- и интерактивные форматы рекламы продолжают набирать популярность. В отличие от статичных баннеров они предлагают более вовлекающий контент, который эффективно удерживает внимание пользователей. Новые технологии позволяют интегрировать элементы взаимодействия — кнопки, опросы, ссылки — прямо в видео, что улучшает пользовательский опыт и повышает вероятность конверсии. В связи с этим стоит ожидать повсеместного внедрения новых форматов in-stream- и out-stream-рекламы.

Как заработать больше в 2025 году?

  • Углубляйте работу с First-Party Data (информация, которую компания собирает напрямую от пользователей через собственные каналы): используйте данные о поведении ваших пользователей для создания релевантных сегментов;

  • Оптимизируйте мобильный инвентарь: развивайте приложения и адаптируйте сайты для мобильной рекламы;

  • Сотрудничайте с локальными SSP: такие платформы лучше адаптированы к российскому рынку и законодательству;

  • Применяйте динамическое ценообразование: установите гибкие цены на инвентарь, ориентируясь на спрос в режиме реального времени;

  • Укрепляйте прозрачность: выбирайте SSP с доказанными инструментами борьбы с мошенничеством.

Российский рынок SSP в 2025 году ориентирован на локализацию, безопасность и гибкость. Издатели, которые смогут адаптироваться к этим реалиям, будут получать стабильные и высокие доходы.

Заключение: будущее SSP глазами Adlook и RTBSape

В 2025 году SSP — больше чем инструмент для автоматизации продажи рекламы, это стратегический партнер, который помогает издателям масштабировать бизнес.

Локальные платформы, адаптированные под российские реалии, предлагают прозрачность сделок, защиту от мошенничества и максимальную монетизацию через передовые технологии, такие как искусственный интеллект и работа с First-Party Data.

SSP эффективно сегментируют аудиторию вашего инвентаря, анализируя поведение посетителей, их интересы и предпочтения. Это позволяет не только предложить рекламодателям высокоточные сегменты аудитории, но и продавать показы дороже благодаря увеличению их ценности.

SSP становится мостом между издателями и рекламодателями, обеспечивая персонализированный таргетинг, доступ к премиальным форматам и повышение доходов даже для нишевых игроков. Правильно выбрав платформу, вы получаете не просто инструмент, а технологического партнера, способного поддержать ваш рост в быстро меняющейся цифровой среде.

RTBSAPE
RTB.Sape — programmatic-платформа, объединившая в себе все ключевые технологии рынка медийной рекламы: DSP c full- и self-service, SSP с прямым и header bidding инвентарем, собственная DMP с уникальными таргетингами и эффективные антифрод-решения.