Разделение кампаний и чистка площадок: путь к масштабируемой контекстной рекламе наружных сетей

Условия рынка требуют не гонки за кликами, а управляемой эффективности. В этом кейсе — детальная настройка целей, структурирование кампаний и прозрачная аналитика по каждому каналу. Результат — повышение конверсии, контроль цены за конверсию и готовность к масштабированию.

Привет! Мы — агентство контекстной рекламы «В точку». В этом кейсе мы расскажем, как мы разделили рекламные бюджеты по целям, внедрили ежедневную аналитику расходов и настроили стабильный поток заявок и подписчиков.

О клиенте

ООО «МАХ» — строительная компания из Москвы и МО, которая строит наружные инженерные сети: водоснабжение, водоотведение, ливневку, дренаж, теплосети, а также делает комплексное благоустройство после прокладки сетей.

Особенности бизнеса

• Компания работает в B2B-сегменте• Заявки приходят в виде запросов на тендеры и сметы• Основной канал обращений — корпоративная почта• До старта работ маркетинг и продажи как отдельные функции отсутствовали• Основной источник лидов — контекстная реклама

4-5 КП в день может обработать компания

от 3 млн ₽ Средний чек

Апрель-Октябрь Активный сезон заказов

Задача

Перед нами стояла задача комплексно улучшить результаты контекстной рекламы и подготовить основу для масштабирования.

  • Увеличить количество целевых обращений (заявки на почту и звонки) из Яндекс.Директ

  • Снизить долю мусорного трафика и отказов в РСЯ

  • Настроить аналитику для отслеживания реальной стоимости обращения

  • Разделить и структурировать рекламные кампании по услугам и типам трафика

  • Сфокусировать показы на платежеспособной аудитории

  • Подготовить основу под масштабирование рекламы

«В этом проекте главная сложность была не «накрутить кликов», а отделить целевые запросы на инженерные сети от случайной аудитории из РСЯ. Решили это через чистку площадок, корректировки по аудиториям и настройку нормальных целей, чтобы оптимизация шла по заявкам, а не по кликам».

Наталья
контекстолог

  Что было на старте

По аналитикеНа сайте была подключена Яндекс.Метрика, но цели были настроены как автоцели, которые фиксировали любые действия (клик, нажатие клавиши и т.д.). В такой конфигурации невозможно корректно оптимизировать рекламу и честно считать стоимость заявки.

Фрагмент еженедельного отчета с данными по аналитике

По рекламеСтратегия была ориентирована на получение кликов (максимум кликов), что в большинстве случаев приводит к росту некачественного трафика и не дает стабильных заявок. В одной кампании были смешаны Поиск и РСЯ, из-за чего сложнее управлять бюджетом, анализировать эффективность и оптимизировать размещение.

Показательные цифры по данным аудита

  • 83,9% — основной источник трафика на сайт — реклама

  • 1,46% — CTR в РСЯ (в пределах нормы), но высокие отказы

  • 18,8% — посетителей были младше 18 лет (нецелевая аудитория)

  • 25-54 года — возраст аудитории с конверсиями

  • 13 конверсий по автоцелям со стоимостью 3372,88 руб.

Реклама давала основную долю трафика, поэтому улучшения в Директе сразу влияли на поток обращений

Почти 1/5 трафика была аудитория до 18 лет, исключили ее, чтобы не сливать бюджет

Что мы сделали

SEO и сайт

1 Привели в порядок измерение заявокПодготовили список ключевых целевых действий (успешная отправка формы, звонок, письмо на почту) и требования к корректной фиксации.

2 Согласовали сценарий обращенияНа сайте критично упростили сценарий «открыл — понял — отправил запрос», так как основной канал — корпоративная почта.

3 Собрали структуру услуг под спросНаружные сети и связанное благоустройство вынесли в понятные блоки, чтобы посетитель быстрее находил нужную услугу.

4 Подготовили основу под новый сайтЗафиксировали, какие элементы важно перенести и усилить (оффер, кейсы, блок доверия, понятные формы) для конверсии B2B-трафика.

Контекстная реклама / Яндекс.ДиректКреатив

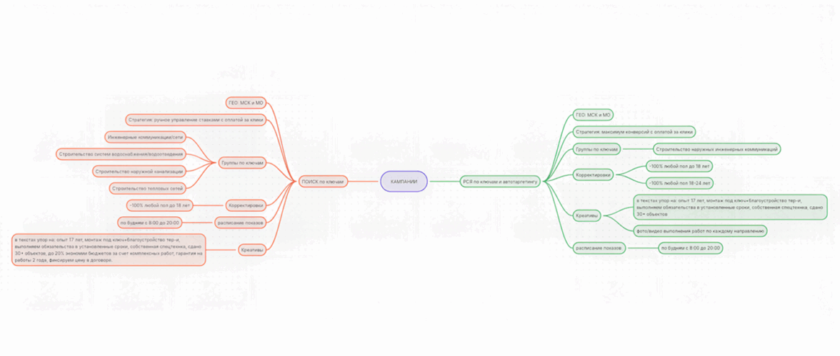
Процесс сбора и структурирования семантического ядра для рекламных кампаний

Ключевые изменения в рекламе

  • Разделили Поиск и РСЯ: разные аукционы и разная логика оптимизации, разделение упрощает управление стратегиями и бюджетами.

  • Перешли от «максимум кликов» к логике «максимум конверсий»: вектор оптимизации сменили на конверсии, чтобы выйти на управляемые заявки.

Разделили Поиск и РСЯ, чтобы управлять стратегиями и бюджетом без путаницы

Медиаплан с распределением бюджета по кампаниям и каналам

Что еще сделали:

  • Почистили РСЯ от мусорных площадок: исключили развлечения, тотализаторы, кино, книжные сайты, решебники, мобильные приложения

  • Настроили корректировки по возрасту: ограничили показы на аудиторию младше 18 лет (18,8% трафика)

  • Уточнили аудиторию по данным Метрики: фокус на 25-54 года, учли, что конверсии чаще в первой половине дня

  • Привели структуру объявлений в рабочий вид: добавили быстрые ссылки, уточнения для повышения кликабельности

  • Перенастроили цели: ушли от автоцелей к целям, отражающим реальную отправку формы или обращение

Креативы и объявления

Креативы для РСЯ с акцентом на визуал

Дополнительные варианты креативов для РСЯ

Текстовые объявления для поиска с УТП

Креативы по услуге ремонт инженерных сетей

Результаты за период (август-ноябрь)

Контекстная реклама: качество трафика и управляемостьБыло: оптимизация «в клики», смешанные Поиск и РСЯ, высокая доля нерелевантного трафика и отказов.Стало: кампания стала управляемой за счет разделения сетей, чистки площадок и корректировок по аудитории, а оптимизация сместилась в сторону целевых действий (заявки, звонки).

  • Доля трафика из рекламы: 83,9%

  • CTR РСЯ: 1,46% (норма), но проблема была в качестве

  • Доля аудитории до 18 лет: 18,8%, исключили как нецелевую

Конверсии и стоимость обращения

  • За 3 месяца в Метрике фиксировалось 13 конверсий по автоцелям со стоимостью 3372,88 руб.

  • После внедрения изменений клиент подтверждал, что заявки на почту и звонки шли хорошо

  • Компания закрывала минимум 1 клиента в месяц

Аудитория и время: сфокусировали показы

  • Конверсии шли из сегмента 25-54 года

  • Конверсии чаще происходили в первой половине дня

  • Расписание показов и ставки подстроили под эти данные

Как мы использовали отчеты и аналитику

Решения принимали не «по ощущениям», а по данным аудита рекламного кабинета и Метрики. Смотрели на долю рекламного трафика, качество визитов (через отказы), аудиторию по возрасту и время, когда фактически происходят конверсии.

Параллельно устранили ключевую проблему измерений: автоцели, которые не позволяют честно считать заявку и оптимизировать кампании по результату. Это дало возможность управлять рекламой как системой, а не просто покупать клики.

Главный принципАналитика → Гипотеза → Изменения → Измерение → Масштабирование

Что это дает предпринимателю

Этот кейс показывает, что в дорогих услугах (наружные сети, теплосети, канализация) важно не гнаться за трафиком, а управлять качеством обращений.

Даже «нормальный CTR» не гарантирует заявки, если реклама крутится на мусорных площадках и оптимизируется по кликам, а не по реальным обращениям.

Ключевые выводы для бизнеса

  • Когда аналитика настроена правильно, вы видите, сколько стоит контакт

  • Можно масштабировать рекламу без ощущения, что бюджет уходит «в пустоту»

  • Комплексный подход работает лучше всего: сначала наводим порядок в целях и кампаниях

  • Затем усиливаем сайт под конверсию

  • И только потом увеличиваем объем трафика, не раздувая стоимость заявки

Особенности сделки

У клиента нет отдела продаж, обработка идет напрямую через почту. Важно приводить меньше «случайных» обращений и больше запросов с проектной документацией. Компания может просчитать и отправить КП примерно 4-5 запросов в день, поэтому качество лидов важнее количества.

Сезонность

Заказов становится больше в период с апреля по октябрь, при этом компания работает круглый год. Это важно для распределения бюджета и ожиданий по объему лидов.

«До работы с командой реклама вроде крутилась, но было ощущение, что много трафика идет впустую. В процессе работы стало понятнее, кто и когда оставляет заявки, перестали показываться «не тем» людям. Заявки на почту и звонки пошли стабильнее, я закрывал минимум одного клиента в месяц. Сейчас делаем новый сайт и хотим масштабировать рекламу, когда будут корректно настроены цели и отслеживание заявок. По коммуникации все четко: быстро отвечают, объясняют простым языком и предлагают решения, которые реально влияют на заявки». 

ООО «МАХ»

«Проект хорошо показывает одну вещь: в B2B-строительстве нельзя оценивать рекламу по CTR и кликам. Сначала настройте правильные цели, почистите площадки и зафиксируйте портрет аудитории, и только потом масштабируйте бюджет. Если хотите повторить, начните с простого: проверьте, что ваша «конверсия» в Метрике это реальная отправка заявки, а не клик по кнопке. Нужна помощь с аудитом и планом работ под вашу нишу — напишите, разберем кабинет и покажем точки роста».

Наталья
Контекстолог